首页
学校获评2025年度江西省征兵工作先进单位
发布者 : 党委宣传统战部 发布日期 : 2026-01-30
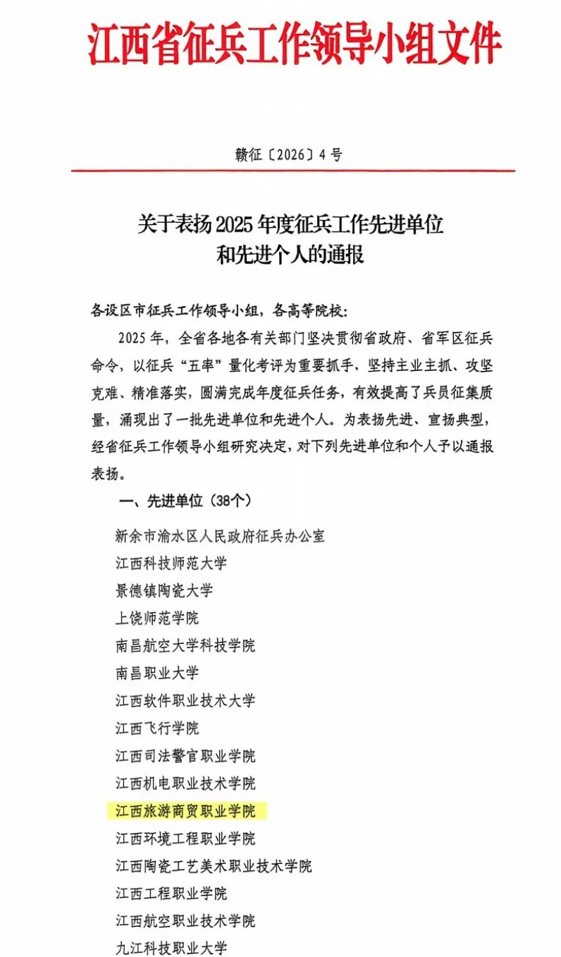
近日,江西省征兵工作领导小组印发通报,对2025年度征兵工作先进单位和先进个人予以表扬。我校凭借扎实的工作举措与显著成效,荣获“2025年度江西省征兵工作先进单位”称号。
长期以来,学校始终将大学生征兵工作摆在服务国家战略、落实立德树人全局的重要位置,坚持征兵工作与思想政治教育、国防教育、人才培养深度融合,构建了全员参与、全程跟踪、全方位保障的常态化工作体系。2025年,学校征兵工作守正创新,多渠道、多形式开展征兵宣传,严格落实各项优抚政策,全年共输送254名学子光荣入伍,完成省级下达指标的197.44%,位列全省高职院校第四名,并在省级考核中获评“优秀”等级。
荣誉既是肯定,更是鞭策。下一步,学校将以此次表彰为新的起点,继续深入贯彻落实新时代强军目标和征兵工作要求,紧密围绕“新双高”建设任务,进一步优化工作机制、创新宣传形式、强化服务保障、提升役前教育与体能训练实效,激励更多优秀旅商学子携笔从戎、建功军营,为强国梦、强军梦贡献旅商力量!










