江西旅游商贸职业学院2021级新生服装订制项目采购公告
我校各学院2021级新生需统一订制服装,欢迎符合条件的供应商前来参加。
一、采购内容:
1.项目预算:
(1)旅游学院:①专科:220元/套(男生款、女生款同价);
②空中乘务、 高速铁路客运专业:530元/套(男生款、女生款同价)。
(2)国际商务学院:220元/套(男生款、女生款同价);
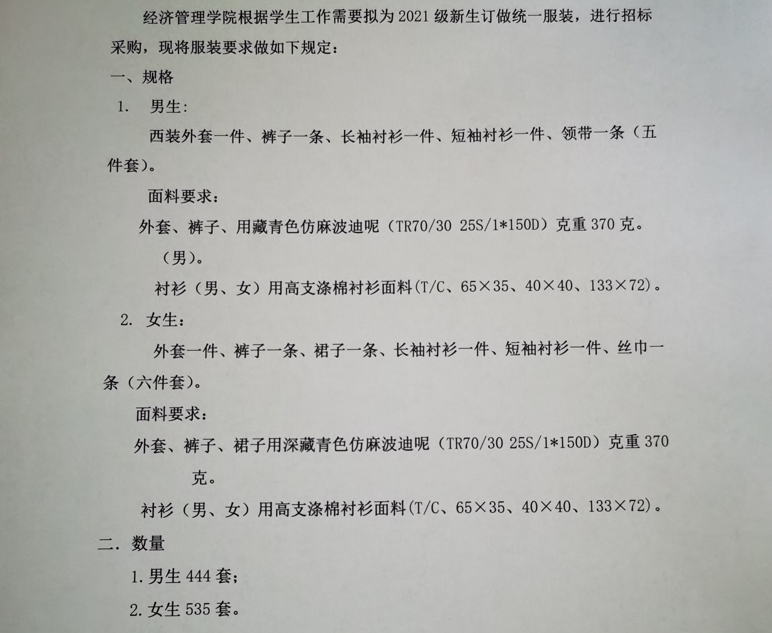
(3)经济管理学院:246元/套(男生款、女生款同价);
(4)机电与建筑工程学院:243元/套(男生款、女生款同价);
(5)艺术传媒与计算机学院:211元/套(男生款、女生款同价);
(6)会计金融学院:230元/套(男生款、女生款同价);
2.具体规格、参数、面料要求、数量等信息请到附件下载查看。
3.因服装的特殊性,具体款式面料等信息请结合各学院的样衣做为参考。
二、其它要求:
1.尺寸、缩水率、褪色、染色牢度(耐洗、耐水、耐酸碱汗渍,耐摩擦)指标符合国家相关要求。保证产品无毒无害。
2.缝制工艺均匀、无漏缝、无漏针,确保产品的强度与美观。
3.配件质量要求合格。各项生产不得违反国家有关法律法规,如有违反自行承担责任。
4.检验和验收
(1)投标人最终交付的全部货物必须与投标时提交给学校的样品完全一致,出现不符,校方可拒绝收货。
(2)在交货前,供货人应对产品的质量、规格、性能、数量等进行详细而全面的检验。
(3)采购方根据合同规定的内容和验收标准进行验收。
(4)如双方对验收结果有分歧,则以江西省或南昌市技术质量监督部门检验结果为准,检验费用由有过失的一方支付。
(5)如质检验收不合格、发现伪劣产品或与样品有明显差异,我方将视其情况,采取分批更换、退货、拒付货款等措施,直至向技术监督部门报告,依法处理。
5.服务要求
(1)允许采购方因学生人数变化调整供货数量,多余或不足的产品由供货方解决。
(2)供货方须有足够的货品等候采购人送货通知,并按要求将货物送达采购人指定的校区、楼栋、楼层,送货费用由供货方承担。
(3)供货方提供的产品必须为全新产品,并有合理规范的包装。
(4)供货方应对产品进行有效合理包装,对尺码不符、个别瑕疵产品能够及时更换到位。
三、资格要求
1.具有独立承担民事责任的能力(报名时提供加盖公章的营业执照副本复印件);
2.营业执照经营范围有服装生产、制造、加工或销售等相关资质;
3.参加本次采购活动前三年内,在经营活动中没有重大违法记录(声明并加公章);
4.本项目不接受联合投标。
四、参投程序和评标原则
(一)参投程序
见招标公告后,符合投标资质要求,且有能力履行项目的单位立即到学校各学院查看样品,并依据招标面料材质要求和样品式样及时制作准备一套参投样品,在开标时间截止前密封(投标样品不能有任何供应商名称或印章等字样)与投标报价(每套产品单价)(密封加盖公章)一并送达开标现场,作为开标时评标打分依据和今后交货验收时的依据之一。
(二)评标原则
1.在符合质量要求的前提下,采用综合评分的方法评标,分数高者中标,分数相同价低者中标。
2.评分的规则:
(1)样式和颜色占10分:评委依靠感官评测,与学校样品基本相符的得基准分7分,优于学校样品的可加1-3分(可精确到小数点后1位,以下加减分均适用);略差于学校样品的可扣减1-3分;与学校样品相差较大的为0分。
(2)质量和舒适性占30分:评委依靠感官评测(包括面料材质、做工精细、手感、气味、耐用感官等方面),与学校质量要求基本相符的得基准分27分,优于学校质量要求的可以加1-3分;略差于学校质量要求的可扣减1-3分;与学校质量要求相差较大的为0分。
(3)价格分占60分:采用低价优先法计算,即满足招标文件要求且投标价格最低的投标报价为评标基准价,其价格分为满分。最高报价必须低于学校公布的预算价,否则视为无效报价。且投标报价男生款、女生款需同价,如投标方针对分院的男生款、女生款报价不同,则取价格低的作为该分院的最终报价。
其他投标人的价格分统一按照下列公式计算:
投标报价得分=(评标基准价/投标报价)×价格权值×100,小数点后保留两位。
五、报名时间:即日起至12月21日,上午8:10-11:00,下午2:15-4:00(北京时间,节假日除外);
为补偿因中标方不能完成其合同义务而使采购人蒙受的损失,前来报名单位需缴纳保证金2000元(现金方式缴纳到学校财务处)。未中标单位开标当天凭缴费收据全额退还;中标单位自采购合同签订之日起5个工作日内凭缴费收据全额退还,中标单位若弃标,保证金将不予退还,保证金的退还不付利息。
报名地点:江西旅游商贸职业学院政采办(图书馆212),联系人:陈老师,联系电话:0791-83775792/19100233655。
六、报名时必须提交的资料:
1.单位介绍信或法人授权书、法人身份证或被授权人身份证复印件(加盖公章);
2.营业执照、组织机构代码证、税务登记证或三证合一的相关证件(复印件加盖公章);
3.参加本次采购活动前三年内,在经营活动中没有重大违法记录(声明并加公章);
4.递交保证金凭证复印件;
5.投标人联系方式。
七、投标样品、报价材料递交:2021年12月27日上午9:00,评标时间:2021年12月27日上午9:30,投标样品、报价材料递交及评标地点:行政楼一楼会议室,开标时间、地点如有更改将以短信或电话的形式通知各供应商,请保持通讯设备畅通。
八、履约保证金:履约保证金为不超过合同总金额10%,在签订合同前由中标方缴纳至采购人指定账户,项目完成后五个工作日内退还,不计利息。
九、结算方式:按国家相关规定结算。
十、报名后却不参加本次采购的供应商,请在报名结束前1日以书面形式通知学校政采办,未书面通知政采办放弃采购的,不得再参加该项目的采购活动。
十一、投标方投标时递交的所有材料为学校招投标存档材料,一经报名,恕不退还。
十二、本项目具体事宜由各学院负责解释
1.旅游学院陈老师:15870004468;
2.国际商务学院余老师:15070099620;
3.经济管理学院杨老师:18970997158;
4.机电与建筑工程学院盛老师:13970882900;
5.艺术传媒与计算机学院刘老师15979033393;
6.会计金融学院彭老师:13065127918。
十三、疫情期间进校审批程序
查看样品、报名及投标期间请公司戴好口罩,做好个人防护,出示健康绿码,提前一天与各分院老师联系进校审批事宜。
江西旅游商贸职业学院
2021年12月15日









